刷屏的新学期账单显示,清华一年收费是5900元,民办一年收费为三万八,如此巨大的差距情况下,卡在谁脖子上的这个问题究竟是怎么回事呢?
公办民办冰火两重天
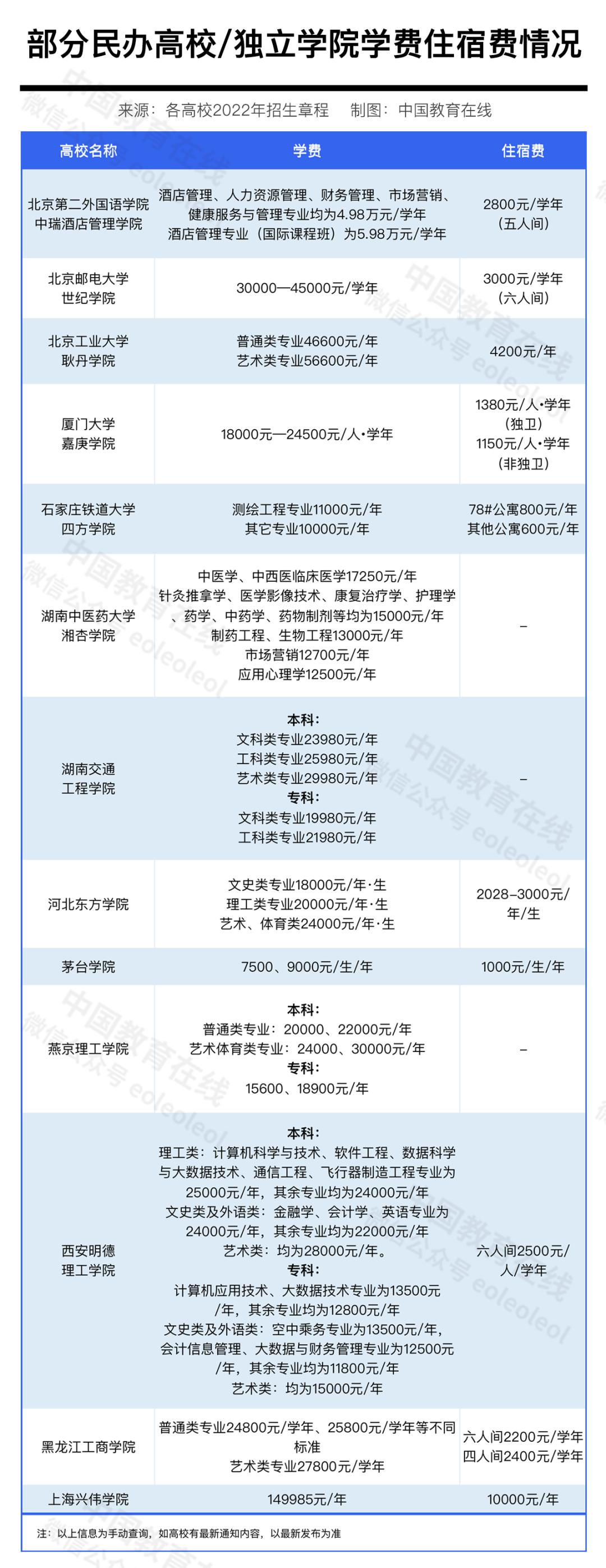
新学期刚开始,各大高校的缴费单成了社交平台上被热议的话题,有清华新生晒出缴费明细,学费和住宿费加起来总共只有5900元,这引发网友一阵羡慕,而在另一边,一些民办高校的学生晒出的账单让人不禁咋舌吃惊,学费动不动就两三万起头,再加上住宿费直接冲向四万的关口,这样巨大差距的背后,是公办与民办高校办学体制的本质不同,公办大学得到国家财政的有力资助,而民办高校只能依靠学费自行承担收益和亏损,成本自然就转移到了学生身上。
以北京作为例子,像中国农业大学这样的公办高校之中专门的农学专业,每一年所需的学费仅仅只要3000元,甚至是比很多高中的收费标准还要低。然而呢同在首都的中瑞酒店管理学院,其酒店管理专业国际课程班一年的学费却高达59800元,两者相差近乎有20倍。这般的对比在全国区域范围之内是普遍存在着的,致使不少家庭在去填报志愿的时候不得不将经济方面的因素放置在首要位置。
同一所大学内部也分三六九等
纵使是处于同一所公办高校当中,不同专业彼此之间的学费差异也是会让人惊讶得说不出话来的。平常的文史理工类专业一般是保持在5000元上下的,然而中外合作办学专业的学费却是能够翻上20倍之多的。华中科技大学生物科学中外合作办学专业,一年的学费会高达10.8万元,远远超越了普通专业的水准。这样的内部差异是源自于办学 costs 的核算的,外教的工资、国际合作的费用都是直接使得培养成本升高的。
住宿费同样有着极大的弹性范围,多数公办高校给出了600至1200元不同的宿舍选择,学生能够依据经济状况去挑选,部分民办高校的住宿条件尽管很优越,然而4200元一年的费用确实是相当高了,泰山科技学院在2019年调整之后,住宿费直接从1000元涨到了2800元,涨幅达到了180%。
十五年限涨令背后的博弈
不能说我国高校学费定价是毫无章法随意而为的,而是存在着严格的政策对其进行约束的那种情况。在2001年至2006年这个时间段里,教育部、财政部以及国家发改委差不多每年都会发布文件,提出要让高校学费和住宿费维持在2000年时的水平。到了2007年,国务院更是清晰明确地提出要求,指出在未来五年各类学校收费标准不能高于2006年秋季的标准。就是这样一系列的限涨令使得大学学费在相当长的一段时期之内保持了稳定的状态。
2013年,限涨令到期之后,许多地方着手调整收费标准,安徽省所发布的新标准跟2000年的老标准相比有所提升,并且允许优势专业的上浮幅度不超过10%,双一流建设学科专业的上浮幅度不超过20%。合肥工业大学在2022年,一般专业从5000元提升至5500元,涨幅被控制在10%以内,整体的调整幅度相对较为温和。
学分制收费是涨价还是优化
近些年来,好多高校着手推行学分制收费,致使学生以及家长产生普遍的担忧。厦门大学的会计学等辅修专业是按照学分来收费的,每一学分是120元,总的学分大概是45分,折算下来一学年是5400元,和学年制收费基本上是持平的。这样的收费方式在理论上给予了学生更多的选课自由,要是能够提前修满学分还能够省下一笔费用。
然而学分制收费存在监管的漏洞,部分高校规定每学分不得高于80元,可是在实际操作当中仍存在突破的空间,更让人担忧的是,一些学校借着改革的名义在变相涨价,使得学生在选课的自由度与学费的支出之间置身两难的境地,泰山科技学院在2019年本科学费从11000元直接跃升至17800元,涨幅超过60%,远远超越普通家庭的承受能力。
谁在为天价学费买单
令人咋舌的是民办高校收费标准,上海兴伟学院作为最贵民办院校,学费每年达149985元,这费用已然堪比出国留学费用。此类学校多依靠学费来维持运转,由于没有国家财政拨款,所以只能将全部成本都施加于学生身上。茅台学院同样属于民办,不过它依托企业办学,其学费维持在7500到9000元之间,在民办院校里面算是一股清流。
虽说中外合作办学堪称学费高昂之地,收费标准动不动就是十几二十万,很明显其针对的是高收入家庭。这类项目引进了国外教育资源,于是培养成本的确更高,然而这也致使教育公平问题愈发凸显。有家长发出感慨,同样的分数,倘若家里有钱就能就读更好的专业,没钱的话就只能无奈放弃。
好学校为何反而更便宜
经细致剖析能够发觉一种饶有趣味的现象,高考分数跟上学成本常常呈现出反比关系,大凡越是优质的学校,其学费反倒越低,像清华大学身为顶尖学府,一年里学费加上住宿费都抵不上六千元,可是一些录取分数较低的民办高校,收费却高得令人咋舌,这背后存在着财政投入方面的巨大差异,清华大学在2022年获取中央财政拨款将近58亿元,然而民办高校是一分钱都得不到。
这种呈现倒挂状态的现象,虽说并不契合市场的逻辑,然而却展现出国家对于优质教育资源的那种倾斜支持。但与此同时,它也引发了如下思考:要是公办高校适度将学费予以提高,并且加大助学金的力度,那么会不会使得财政资金被运用在更具需求的地方呢?当下像合肥工业大学等这类学校已经着手进行小幅调整,整体的涨幅被把控在合理的区间范围之内。未来学费的走向究竟会怎样,还需要于公平与效率之间寻觅到一个平衡点。
看过这些学费之间的对比情况之后,你认为大学收取费用应当全然实现市场化,还是维持当下的政府定价方式呢?欢迎于评论区域分享你的看法,为其点赞再进行转发从而让更多的人参与到讨论当中。









