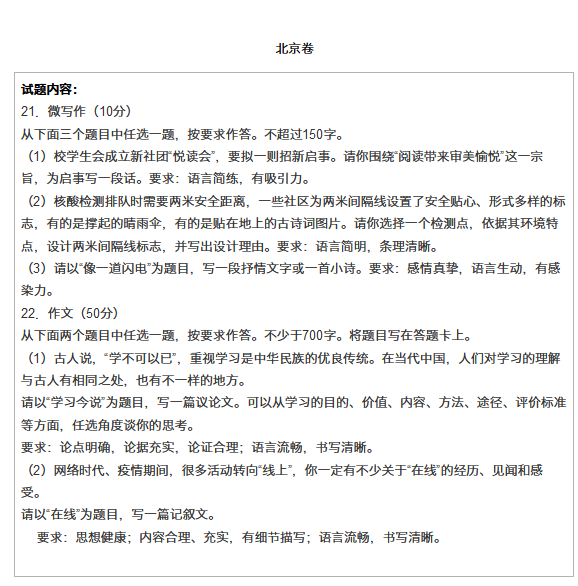
正文

高考作文题怎么答?AI时代问题会变少吗

admin